随着2026年A-level考试成绩陆续揭晓,北京国际学校的“成绩单”再度成为家长圈关注的焦点。对于计划让孩子走英本升学路线的家庭而言,A-level考试分数不仅是学校教学实力的直接体现,更是择校时的核心参考指标。本文整理了2026年北京国际学校A-level考试分数排名,深度解读各热门学校的成绩表现、优势特色,并附上专属家长的择校实用指南,帮你精准避开择校误区,为孩子选择最适配的国际学校。

一、2026年北京国际学校A-level考试分数排名核心说明
本次排名核心参考A-level考试A*/A率(这是英本顶尖院校录取的关键指标),数据来源于各学校官方公示、剑桥考试局(CAIE)年报及权威教育平台统计,确保真实可参考。需要注意的是,排名仅为实力参考,不代表学校的综合实力全貌——部分学校虽排名未居前列,但在特色领域(如艺术、双语教学)表现突出,同样适合特定需求的学生。
此外,2026年北京国际学校A-level整体表现亮眼,多所学校的A*/A率远超全球平均水平(27%),其中头部学校A*/A率突破50%,展现出北京国际教育的强劲实力,也为学生冲击牛津、剑桥等世界名校奠定了坚实基础。同时,排名涵盖公立国际部与私立国际学校两大阵营,家长可根据孩子学术水平、家庭预算灵活选择。
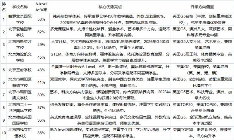
二、2026北京国际学校A-level考试分数排名榜单(TOP10)

三、TOP5热门学校深度解读(家长重点关注)
哈罗北京国际学校(排名第1,A*/A率58%)
作为北京顶尖私立国际学校的代表,哈罗北京2026年的表现依旧亮眼,A*/A率稳居榜首且稳步提升。学校采用纯英制课程体系,完全衔接英国哈罗公学的教学标准,核心学科(数学、物理、商科)的A*/A率尤为突出,其中数学A*率高达95%。2026年,该校有多名学生斩获牛津、剑桥offer,是冲击英国顶尖名校的首选之一。此外,学校注重领导力培养,开设公益实践、领导力课程等,助力学生全面发展,但学费偏高,适合预算充足、目标明确冲击英本顶尖院校的家庭。
北京爱迪国际学校(排名第2,A*/A率52%)
爱迪国际学校的核心优势在于“多元适配”,无论是学术拔尖的学生,还是有艺术特长的学生,都能找到适合自己的培养路径。学校的A-level课程涵盖理工科、商科、艺术等多个方向,其中艺术方向的A*/A率表现突出,不少学生凭借优异成绩申请到伦敦艺术大学等顶尖艺术院校。此外,学校的升学指导团队经验丰富,会为学生提供一对一择校规划,适合注重个性化培养、希望灵活选择升学方向的家庭。
北京市新英才学校(排名第3,A*/A率49%)
新英才学校在人文社科、艺术领域的优势尤为明显,2026年历史、地理、艺术等科目A*/A率居高不下,成为学校的特色标签。学校采用“学术+特色”的双轨培养模式,不仅注重A-level成绩提升,还开设丰富的社团活动和实践课程,培养学生的综合素养。同时,学校的G5录取率表现优异,2026年斩获63份英国G5 offer,适合有明确人文社科、艺术专业方向的学生。
北京海淀凯文学校(排名第4,A*/A率45%)
依托海淀区优质的教育资源,海淀凯文学校以STEM、体育为特色,理工科A-level成绩表现突出,是理科优势学生的优质选择。学校配备高水平实验室,与中科院等机构有深度合作,为学生提供丰富的科研实践机会,助力学生在理工科竞赛中脱颖而出,进而提升名校申请竞争力。此外,学校的体育特色鲜明,注重学生身体素质培养,适合理科突出、热爱体育的学生。
北京王府学校(排名第5,A*/A率43%)
王府学校的核心竞争力在于“多轨课程+竞赛优势”,作为全国唯一开设A-Level、AP、IB三轨课程的学校,学生可根据自身升学目标灵活选择课程体系,适配英美双申、多国混申的需求。学校的国际竞赛资源丰富,开设竞赛培优课程,不少学生在物理碗、AMC等国际竞赛中获奖,为名校申请加分不少。同时,学校的升学指导体系完善,从高一就开始为学生规划升学路径,适合计划多国联申、希望借助竞赛提升竞争力的学生。
四、家长择校必看指南(避开误区,精准适配)
误区1:只看排名,忽视学生适配度
很多家长盲目追求排名靠前的学校,但忽略了孩子的实际情况。例如,哈罗北京虽排名第一,但纯英制教学对学生的英语基础要求极高,若孩子英语基础薄弱,可能难以适应;而新英才学校虽排名第三,但人文社科、艺术方向的优势,更适合有相关特长的学生,而非所有学生都适配。择校的核心是“适合”,而非“最优”。
误区2:只看A*/A率,忽视其他核心因素
A*/A率是重要参考,但不能作为唯一指标。家长还需关注学校的课程设置(是否适配孩子的兴趣和升学方向)、师资稳定性(优质校外教流动率通常低于10%)、升学指导(是否有专业团队、一对一服务)、校园氛围(是否适合孩子成长)以及隐性成本(竞赛、研学、书本费等)。例如,领科教育北京校区虽未进入TOP10,但专注A-level课程多年,累计输送150名学生进入牛津、剑桥,纯英本申请优势显著,适合目标明确的学生。
五、总结
2026年北京国际学校A-level考试分数排名,不仅展现了各学校的教学实力,也为家长择校提供了清晰的参考方向。但请记住,排名只是“敲门砖”,适配孩子的学校才是“最优解”。
对于学术顶尖、目标冲击牛津、剑桥的学生,哈罗北京、爱迪国际是首选;对于有明确专业方向(人文、艺术、理科)的学生,新英才、海淀凯文、王府学校更具优势;对于预算有限、追求性价比的家庭,可关注北外国际课程中心等学校(A*/A率65%,学费15.8万/年)。
择校之路没有标准答案,结合孩子的学术水平、兴趣特长和家庭规划,理性看待排名,才能为孩子选择最适合的国际学校,让孩子在英本升学路上稳步前行,斩获理想院校的offer。









